最近身邊的人開始咳嗽、戴起口罩😷
不免也讓我已植入DNA的「新冠肺炎」
防疫感拉滿!
A型流感將迎來高峰期,快來看看懶人包,還沒打疫苗也盡早施打預防先~

(照片來源:衛生福利部疾病管制署)
📌流感是什麼?
流感就是所謂的流行性感冒,除了A、B型外還有C跟D兩種類型。但是C型流感症狀輕微,D型流感則是非常罕見,因此一般討論流感會以A型和B型為主。
A型流感在症狀上往往比B型嚴重,而A型、B型流感常常造成季節性大流行,也有人稱之為季節性流感。
📌A型流感症狀有哪些?
發燒、咳嗽、流鼻水、打噴嚏、肌肉痠痛、頭痛、極度倦怠感。
另外重症病例大都是早期出現發燒、咳嗽及喉嚨痛等症狀,之後快速進展為嚴重肺炎,併發急性呼吸窘迫症候群、敗血性休克及多重器官衰竭進而造成死亡。
📌嬰幼兒流感的症狀?
嬰幼兒流感症狀與成人不同,且危險性不低,一旦出現以下幾種症狀父母務必要提高警覺:
食慾變差、發燒、缺乏活力、懶懶的、吸奶變得無力。
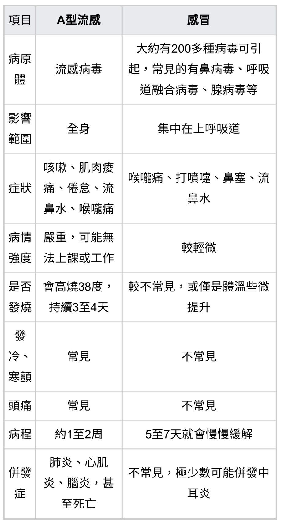
A型流感和一般感冒差異:

📌公費流感疫苗對象💉
公費流感疫苗目前主要的施打對象包含以下幾類人:
1、醫事及衛生防疫相關人員
2、65歲以上長者
3、安養、養護、長期照服機構的受照顧者及所屬工作人員
4、滿6個月以上至國小入學前幼兒
5、孕婦
6、具有潛在疾病的高風險慢性病人,包括19歲~64歲高風險慢性病人
7、BMI≧30者、罕見疾病及重大傷病患者
8、6個月內嬰兒的父母
9、幼兒園托育人員及托育機構專業人員
10、國小到高中職/五專一~三年級學生
11、禽畜業及動物防疫相關人員
12、50~64歲無高風險慢性病成人
📌流感症狀如何緩解?
流感必然會帶來些許不適,有的症狀比較嚴重的人甚至會影響睡眠和生活品質,以下提供幾種方法有助於緩解流感的症狀。
1、多休息:休息就是最好的修復方式,待在家裡減少外出也能降低感染和傳染給他人的風險。
2、補充水分:喝水能預防脫水,還有助於改善發燒和乾咳的症狀。
3、攝取維他命C:奇異果、柑橘類、花椰菜和番茄都含有維他命C,補充這些食物有助於防止呼吸道感染和減輕症狀。
4、喝雞湯:雞湯對於流鼻水和鼻塞有很棒的緩解效果,在雞湯中加些蒜,更可增強免疫力,加快痊癒。

(照片來源:衛生福利部疾病管制署)
📌流感要隔離嗎?
流感不用隔離。流感是第4類傳染病,重症需要通報之外,其他流感病人不需要通報或強制隔離。
📌流感發燒燒幾天?
發燒是流感典型症狀之一,一般會高燒(約39度)持續2至4天。
📌流感疫苗哪裡打?
疾管署流感新冠疫苗及流感藥劑地圖(https://vaxmap.cdc.gov.tw)